


Seja bem-vindo(a) à atividade de MAPA (Material de Avaliação Prática de Aprendizagem) dadisciplina de Farmacologia aplicada.
Instruções iniciais:
utilize o modelo de MAPA padrão para realizar esta atividade. Ele se encontra em”Material da Disciplina”. Siga todas as instruções constantes nesse modelo. Assista ao vídeo com asinstruções para a realização do MAPA, que estará na “Sala do Café”.
Fernanda, professora da disciplina de Farmacologia do curso de Farmácia, inicia o conteúdo deantimicrobianos. Em sua aula contempla as principais classes de antimicrobianos, mecanismo de ação dosfármacos, efeitos colaterais e possíveis interações medicamentosas. Ao final da aula, Fernanda desafia osalunos com um caso clínico:
Caso clínico:
Paula, 45 anos, tem dois filhos pequenos e considera sua vida estressante. Procura o pronto atendimentopois ultimamente vem sentindo uma sensação desagradável após as refeições, e relata uma sensação dequeimação e azia depois de comer, que piora quando come alimentos picantes ou molho de tomate.Anteriormente, o sintoma se apresentava de forma esporádica, mas nos últimos 3 meses, a frequência e aintensidade dos episódios aumentaram. Foi encaminhado ao ambulatório de gastroenterologia pois estamanhã ficou preocupado pois referiu vômito com sangue. Relata que possui uma alimentação bemdesregulada, abusando de
fast food e comidas processadas; fuma 1 maço de cigarro por dia, o que a deixamais calma. Com frequência, utiliza cetoprofeno para aliviar as dores no corpo no final do dia. Nas últimas 5semanas, percebeu que o desconforto gástrico piorou. O médico efetuou uma endoscopia, que revelouúlcera gástrica de 1 cm. Solicitou mais exames para suspeita de presença de H. pylori . Com resultados emmãos e confirmado a presença de
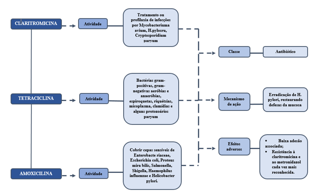
H. plori, o diagnóstico de ulcera gástrica é confirmado. O médicorecomenda uma dieta adequada, modificações no estilo de vida e prescreve o seguinte tratamentofarmacológico: Inibidor da bomba de prótons 12/12h + Claritromicina 500mg, 12/12h e Amoxicilina 1g,12/12h por 14 dias (obs. Ressalta ainda que amoxicilina pode ser substituídos pela tetraciclina 500 mg). Apaciente é orientada a suspender o uso de cetoprofeno e reduzir o consumo de fast food e comidasprocessadas.
1) Sabendo que os fármacos claritromicina, amoxicilina e tetraciclina são antimicrobianos, JUSTIFIQUE aindicação desses medicamentos baseado no espectro de ação e mecanismo de ação desses fármacos.
A combinação de amoxicilina, claritromicina, metronidazol ou tetraciclina é indicada para erradicar a bactéria Helicobacter pylori, restaurando a integridade da mucosa gástrica. Esses antibióticos são escolhidos por sua eficácia contra o H. pylori, cada um com um mecanismo de ação complementar (MOURA; ANDRIATO, 2023).
Ao combinar diferentes mecanismos, o tratamento reduz a chance de resistência e aumenta a taxa de sucesso na eliminação da bactéria. Tudo isso reforçado pelo uso de IBPs, que reduzem a acidez gástrica e favorecem a ação dos antibióticos (MOURA; ANDRIATO, 2023).
Paula(claritromicina, amoxicilina e tetraciclina) para o tratamento da H. pylori indicando a classe dosantimicrobianos, seu mecanismo de ação, atividade microbiana (espectro de ação) e efeitos adversos maisimportantes. Obs. o mapa mental pode ser elaborado à mão ou utilizando aplicativos como Canva, Officeetc.

REFERÊNCIA
MOURA, Bárbara Letícia da Silva Guedes de; ANDRIATO, Patrícia de Mattos. Farmacologia Aplicada. Florianópolis: Arqué, 2023.