Resposta Atividade: MAPA – FUNDAMENTOS DE FARMACOLOGIA – 54_2025

Índice

Nome: Normas Acadêmicas
R.A:
Disciplina: Fundamentos de Farmacologia

INSTRUÇÕES PARA REALIZAÇÃO DA ATIVIDADE

  1. Todos os campos acima (cabeçalho) deverão ser devidamente preenchidos.
  2. O(A) aluno(a) deverá utilizar este modelo padrão para realizar a atividade.
  3. Esta atividade deverá ser realizada individualmente. Caso identificada cópia indevida de colegas, as atividades de ambos serão zeradas. Também serão zeradas atividades que contiverem partes de cópias da Internet ou livros sem as devidas referências e citações de forma correta.
  4. Para realizar esta atividade, leia atentamente as orientações e atente-se ao comando da questão. Procure argumentar de forma clara e objetiva, de acordo com o conteúdo da disciplina. Certifique-se que tenha assistido aos vídeos de apoio disponíveis na Sala do Café.
  5. Neste arquivo resposta, coloque apenas as respostas identificadas de acordo com as questões.
  6. Após terminar o seu arquivo resposta, salve o documento em PDF e o nomeie identificando a disciplina correspondente, para evitar que envie o MAPA na disciplina errada. Envie o arquivo resposta na página da atividade MAPA, na região inferior no espaço destinado ao envio das atividades.

FORMATAÇÃO EXIGIDA

  1. O documento deverá ser salvo preferencialmente no formato PDF (.pdf).
  2. Tamanho da fonte: 12
  3. Cor: Automático/Preto.
  4. Tipo de letra: Arial.
  5. Alinhamento: Justificado.
  6. Espaçamento entre linhas de 1.5.
  7. Arquivo Único.

ATENÇÃO

VALOR DA ATIVIDADE: 5.0

Esta atividade deve ser realizada utilizando o formulário abaixo. Apague as informações que estão escritas em vermelho, pois são apenas demonstrações e instruções para te auxiliar, e, posteriormente, preencha todos os campos com suas palavras/imagens.

Olá, estudante!
Seja bem-vindo à atividade M.A.P.A. (Material de Avaliação Prática de Aprendizagem) da disciplina de
Fundamentos de Farmacologia.
Instruções iniciais:

  • Utilize o formulário de resposta padrão do M.A.P.A. para realizar esta atividade. Ele se encontra disponível
    para download em “Material da Disciplina”. Siga todas as instruções que constam no formulário.
  • Assista aos vídeos de instruções para a realização do M.A.P.A., disponíveis na “Sala do Café”.

CONTEXTUALIZAÇÃO
A farmacocinética pode ser definida como a medida e a interpretação formal de alterações temporais nas
concentrações de um fármaco em uma ou mais regiões do organismo em relação à dose administrada (“o
que o organismo faz com o fármaco”). Isso a distingue da farmacodinâmica (“o que o fármaco faz com o
organismo”; ou seja, eventos consequentes à interação do fármaco com o seu receptor e outros pontos
primários de ação). Essa distinção é útil, embora as palavras causem descontentamento aos puristas
etimológicos. A palavra “farmacodinâmica” teve sua primeira citação em um dicionário em 1890
(“relacionada com os poderes ou efeitos dos fármacos”), enquanto os estudos farmacocinéticos somente se
tornaram possíveis na segunda metade do século XX com o desenvolvimento de técnicas analíticas físicoquímicas sensíveis, específicas e acuradas, especialmente a cromatografia de alta eficiência e a
espectrometria de massa, para a medida das concentrações do fármaco nos fluidos biológicos. A evolução
temporal da concentração de um fármaco após a sua administração depende dos processos de absorção,
distribuição, metabolismo e excreção.
Fonte: RITTER, J. M. et al. Rang & Dale Farmacologia. 10. ed. Rio de Janeiro: GEN Guanabara Koogan, 2025.
Maria, 35 anos, foi ao médico com queixas de dor de cabeça frequente. O profissional prescreveu um
analgésico oral para uso diário. Durante a consulta, Maria perguntou ao médico como o medicamento age
no organismo e por que ele precisa ser tomado em horários específicos. O médico explicou que o efeito
terapêutico depende de como o fármaco é absorvido, distribuído, metabolizado e eliminado pelo corpo.

Considerando a farmacocinética, RESPONDA:

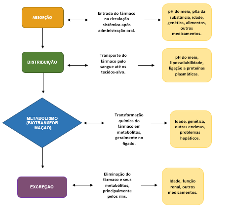
1) ELABORE um fluxograma demonstrando as etapas do processo farmacocinético de um fármaco administrado por via oral: absorção, distribuição, metabolismo (ou biotransformação) e excreção, sem especificar uma classe de medicamento.  O fluxograma deve apresentar uma definição de cada das etapas e anotações explicativas sobre fatores que podem alterar cada processo (ex.: idade, genética, outros medicamentos). – Dicas de organização: Use setas para indicar a sequência das etapas; diferencie cada etapa com cores e formas. Você pode desenhar o fluxograma à mão ou utilizando programas de computador (word, powerpoint, canva, etc).

2) A etapa de absorção de um fármaco é influenciada pelo pH do meio e pelo pKa da substância. Considerando o equilíbrio ácido-base, INDIQUE E JUSTIFIQUE em qual local do trato gastrointestinal (estômago ou intestino) o fármaco permanecerá predominantemente em sua forma molecular, favorecendo a absorção.
– Fármaco é uma base fraca, pKa = 6,8 – pH do estômago = 1,5 – pH do duodeno = 8,0

Usamos a equação de Henderson-Hasselbalch para bases:

Razão base/íon = 10(pH−pKa)

  • Estômago: 10(1,5 − 6,8) = 10−5,3 @ 5 × 10– 6 → quase todo o fármaco está ionizado.
  • Duodeno: 10(8,0−6,8) = 101,2 @ 15,8 → predomina a forma molecular (não ionizada).

3) A ligação às proteínas plasmáticas é um fator determinante na distribuição dos fármacos. Considere a seguinte situação:- O paciente recebe inicialmente o fármaco A, cuja taxa de ligação à albumina é de 70%.
– Em seguida, recebe o fármaco B, cuja taxa de ligação à albumina é de 95%.
Com base nesses dados, EXPLIQUE o que ocorre na competição entre os dois fármacos pela albumina e quais as consequências para as respostas farmacológicas no sangue e nos tecidos.

SITUAÇÃO:

  • Fármaco A: 70% ligadas à albumina
  • Fármaco B: 95% ligadas à albumina

O QUE OCORRE:

  • Ambos competem pelos mesmos sítios de ligação na albumina.
  • Fármaco B, com maior afinidade, desloca parcialmente o fármaco A, aumentando a fração livre de A no plasma.

CONSEQUÊNCIAS:

  • Maior efeito farmacológico de A: a fração livre é ativa e pode atravessar membranas e agir nos tecidos.
  • Risco de toxicidade de A: se o aumento da fração livre for significativo.
  • Alteração na eliminação: fármacos livres são mais rapidamente metabolizados e excretados. Se A tiver baixo clearance, o efeito pode ser prolongado e mais intenso.

IMPLICAÇÃO CLINICA

  • Monitorar sinais de toxicidade.
  • Avaliar necessidade de ajuste de dose.
  • Importante em fármacos com índice terapêutico estreito.

REFERÊNCIA BORNIA, Elaine Campana Sanches. Fundamentos de Farmacologia. Florianópolis-SC: Arqué, 2023

ORIENTAÇÕES FINAIS
Sobre o arquivo a ser enviado:
→ O arquivo deve ser enviado única e exclusivamente pelo seu Studeo, no campo “M.A.P.A.” desta
disciplina. Toda e qualquer outra forma de entrega deste Modelo de Resposta MAPA não é considerada.
SOMENTE UM ARQUIVO PODE SER ANEXADO NO STUDEO. De preferência para o formato PDF!
→ A qualidade do trabalho será considerada na hora da avaliação, então faça tudo com cuidado, responda à
demanda adequadamente e mostre sempre o seu raciocínio de modo claro e direto.
Problemas frequentes a evitar:
→ Coloque um nome simples no seu arquivo. Se o nome tiver caracteres estranhos (principalmente pontos)
ou for muito grande, a equipe de correção pode não conseguir abrir o seu trabalho, e ele pode ser zerado.
→ Se você usa OPEN OFFICE ou MAC, transforme o arquivo em .pdf para evitar incompatibilidades.
→ Verifique se você está enviando o arquivo correto! Identifique o arquivo com o seu primeiro e último
nome e a disciplina, para evitar que você troque o arquivo na hora de anexar. Ex:
MAPA_Farmacologia_Maria.pdf.
Como enviar o seu arquivo:
→ Ao final do enunciado desta atividade, no Studeo, tem uma caixa de envio de arquivo. Basta clicar e
selecionar sua atividade, ou arrastar o arquivo até ela.
→ Antes de clicar em FINALIZAR, certifique-se de que está tudo certo, pois uma vez finalizado você não
poderá mais modificar o arquivo.
→ Após a finalização, imprima o comprovante de finalização, clicando em IMPRIMIR > COMPROVANTE DE
FINALIZAÇÃO, no canto superior direito da página da atividade.
→ Diante de qualquer problema na hora do envio, entre em contato imediatamente pelo Fale com o
Mediador!

DIFICULDADE EM SEU TRABALHO ACADÊMICO? EU POSSO TE AJUDAR!

Abra o link pelo celular ou app no PC!